.gif)

Timeline:
May 2025 - Aug 2025
Role:
Experience Design Intern
Team & Stakeholders
Product Managers, Experience Designers, Player Researchers, Service Designers, Design Technologists,
Team Organization Initiative
Fan Growth Team is responsible for creating accessible care services for thousands of active EA Players from troubleshooting, account management, and forums.
Overview:
Over the span of 12 weeks, I designed an AI-driven community experience on EA Help from hosting ideation workshops, creating product requirements and user research guidelines, to presenting my project to the larger Fan Growth for product buy-in across the larger Care-Everywhere initaitve.
Generating personalized help and summaries from EA article and the EA Community
Continue prompting the overview if the player has more specific questions about their help
Reveal more non-intuitive information about the player's help information if they require more explanations and source help
Forming initial thoughts, curiosity, and connections to EA Help
Design Objective
Pinpointing potential starting points
Ingress points helped me identify possible entry points from players to help.
From even a quick google search of an EA Game question, we can see that community solutions onEA forums and other social platforms appeared as their primary search results.

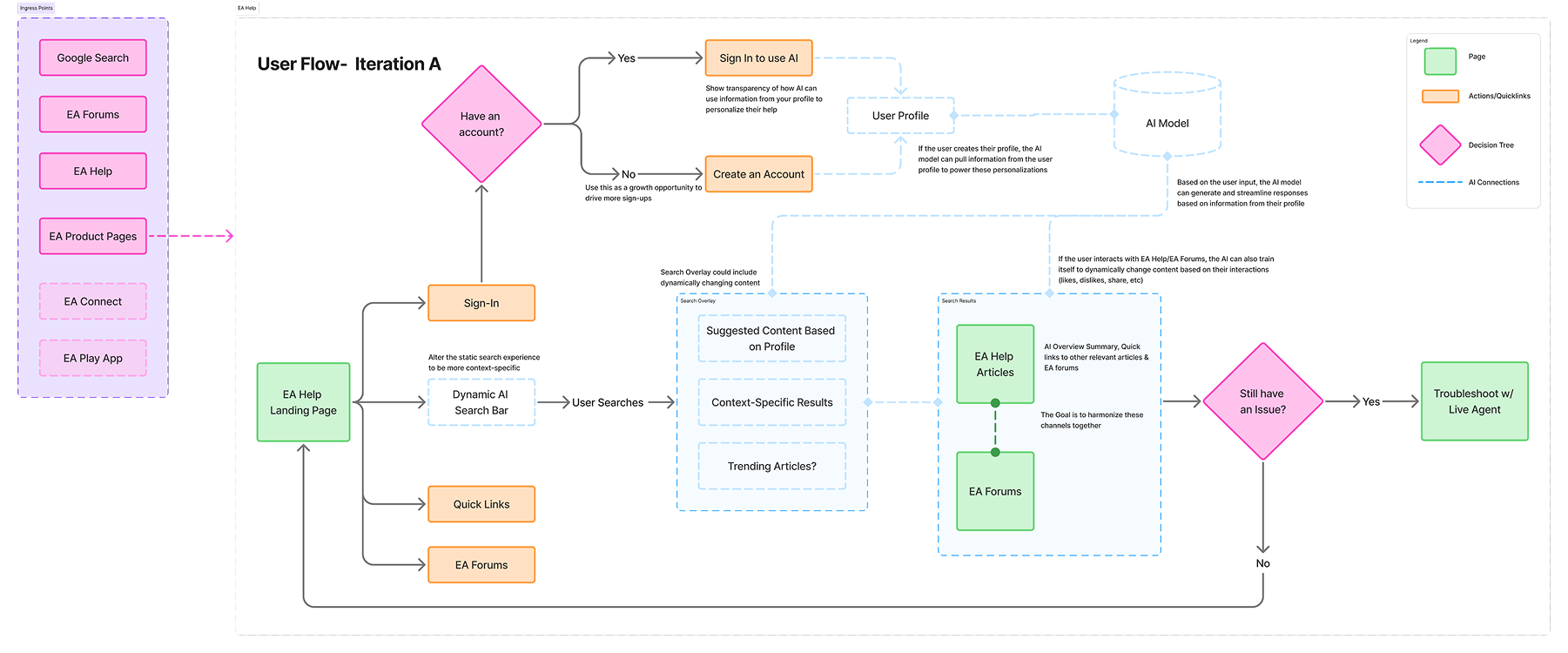
Revising task flow to integrate AI for player help experiences
I created a revised task flow to help understand how AI can create a seamless experience between EA Help and EA Forums

Researching competitive approaches to recognize how AI is used across various help experiences
This revealed methods of content personalization, community help resources, and dynamic discovery

Key Insight #1
EA Help can rely on context-specific search, retrieval, synthesis, and organization to curate personalized help for players
Key Insight #2
EA Should stray away from static support pages and incorporate real-time EA Official and community solutions
Key Insight #3
Transparency, Accountability, & Fairness are pillars that safeguard trust between EA and playersi n the presence of AI

From Categorization to Prioritization
After categorizing the most popular votes on ideas, I used the Rice framework to prioritize design decisions based on the reach, impact, confidence, and effort (RICE).

Identifying how the AI experience can help retrieve and deliver help solutions across game articles
As a player, I want to read AI-Summary Overviews so that I can avoid reading long articles to get my solution quickly.
For reference, this is how much the player seens within the first screen. It's even longer on mobile experiences

Iterated through presenting design decisions and processes with my design team
Through feedback and constant iteration, I was able to refine high fidelity screens to be validated by usability tests.



Transcribing key participant responses across the user journey of the designs
There were a lot of insights, so I transcripted important insights onto a journey map of different tasks

01. Refine the Follow-Up
I ended up changing a lot of the colors since they were not accessible at all. I used the contrast checker to help create these changes.

02. Reduce Click Economy
Currently, it would take 3 clicks to "Explain This" or show "Related Help"

03. Consider alternative starting points
This could look like showing dynamically changing content from the EA Community that is related to their game support page.

Generating personalized help and summaries from EA article and the EA Community
Continue prompting the overview if the player has more specific questions about their help
Players now have more accessible ways to discover communities that they can join to make friends or share common interests.
